0
Skip to Content
Digital Artwork
Hand Done Artwork
About
Contact
Open Menu
Close Menu
Digital Artwork
Hand Done Artwork
About
Contact
Open Menu
Close Menu
Digital Artwork
Hand Done Artwork
About
Contact
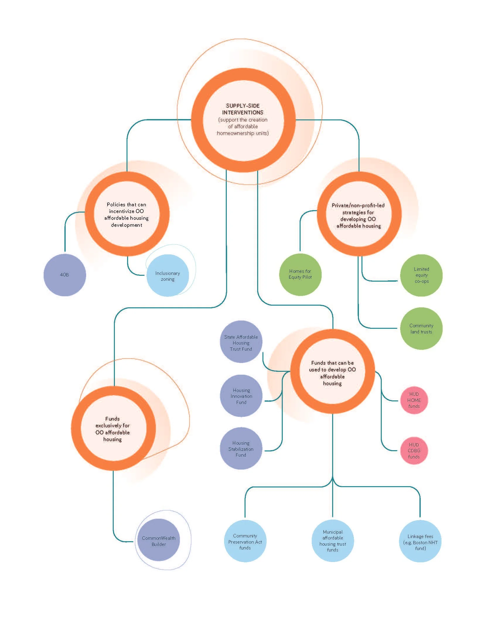
Freelance - Flowchart before
Freelance - Flowchart after
Previous
Previous
Sweden: Culture Smart! Redesign
Next
Next
Wrangler Promotion: Mockup